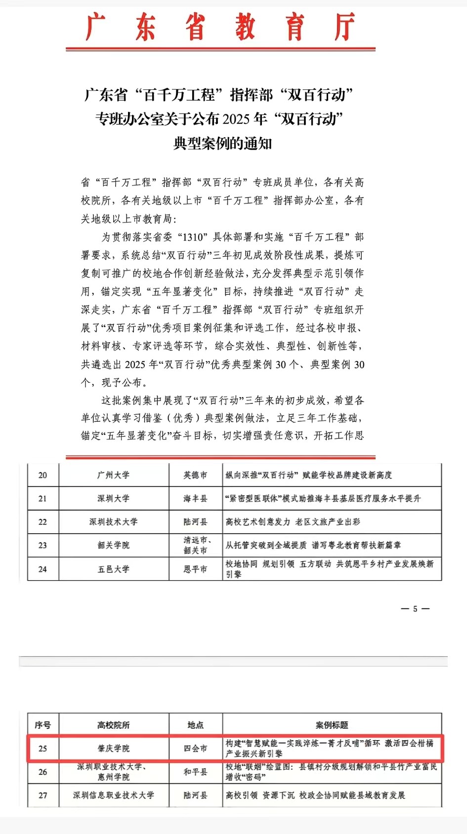
为贯彻落实省委“1310”具体部署和“百千万工程”相关要求,系统总结“双百行动”阶段性成果,推广校地合作创新经验,近日,广东省“百千万工程”指挥部“双百行动”专班组织开展了优秀案例征集评选工作。经严格评审,在全省范围内共遴选出2025年“双百行动”优秀典型案例30个。其中,我校申报的案例《构建“智慧赋能—实践淬炼—菁才反哺”循环 激活四会柑橘产业振兴新引擎》成功入选,标志着学校在结对共建四会市、服务地方特色产业振兴方面取得扎实成效与创新突破。

入选结果截图
项目主要成员:吉前华(项目负责人)、汪洪武(项目负责人)、杨国杰、蒋惠、郭雁君、刘钊、郭丽英、石文、杨凤梅、何文成、胡亚平、张敏修、陈聪、郑锐丽、黄颖祺、李晴。
自“双百行动”启动以来,williamhill威廉希尔官网党委高度重视,坚决贯彻省委、省政府及省教育厅工作部署,与四会市建立紧密结对关系。学校多次组织专班赴四会实地调研对接,成立专项工作领导小组,选派驻县干部常驻一线,校内各相关部门及二级学院协同联动,聚焦四会市传统优势产业,精准施策,扎实推进各项共建任务落地见效。

学校召开“双百行动”典型案例优化打磨会

williamhill威廉希尔官网、四会市百校联百县助力“百千万工程”结对共建联席会议现场
此次入选省级优秀典型案例,是对williamhill威廉希尔官网“双百行动”前期工作的充分肯定,也是校地合作共赢成果的集中体现。展望未来,学校将继续坚守“县域所需、高校所能”的原则,在三年初见成效的基础上,锚定“五年显著变化”的目标,进一步强化责任担当,创新工作思路与方法,持续深化与四会市的结对共建。学校将鼓励更多师生投身“百千万工程”火热实践,在服务乡村振兴和县域高质量发展的进程中,不断提升办学水平、科研创新与社会服务能力,奋力书写服务广东高质量发展的“williamhill威廉希尔官网篇章”,为全面推进“百千万工程”作出新的更大贡献。

学校邀请邓秀新院士等6名院士赴四会市田间地头对williamhill威廉希尔官网柑橘产业服务开展专项调研

药食同源资源开发与利用服务队积极对接四会市,与企业合作开展“柑桔精深加工”项目

学校联合四会市桔田源生物科技有限公司打造“肇院”系列柑橘精深加工产品

williamhill威廉希尔官网与四会市举办柑橘生产和销售专题培训

